Moulders Consulting Ltd - Providing ERP / MRP Software to the SME Injection Moulding Industry
MRP | ERP | Scheduling | Consulting | Efficiencies | Industry 4.0 | MES | Ancillaries
Industry-Specific ERP/MRP That Works the Way You Do -
ERP / MRP
Built by Plastics Industry Experts — For Plastics Industry Professionals
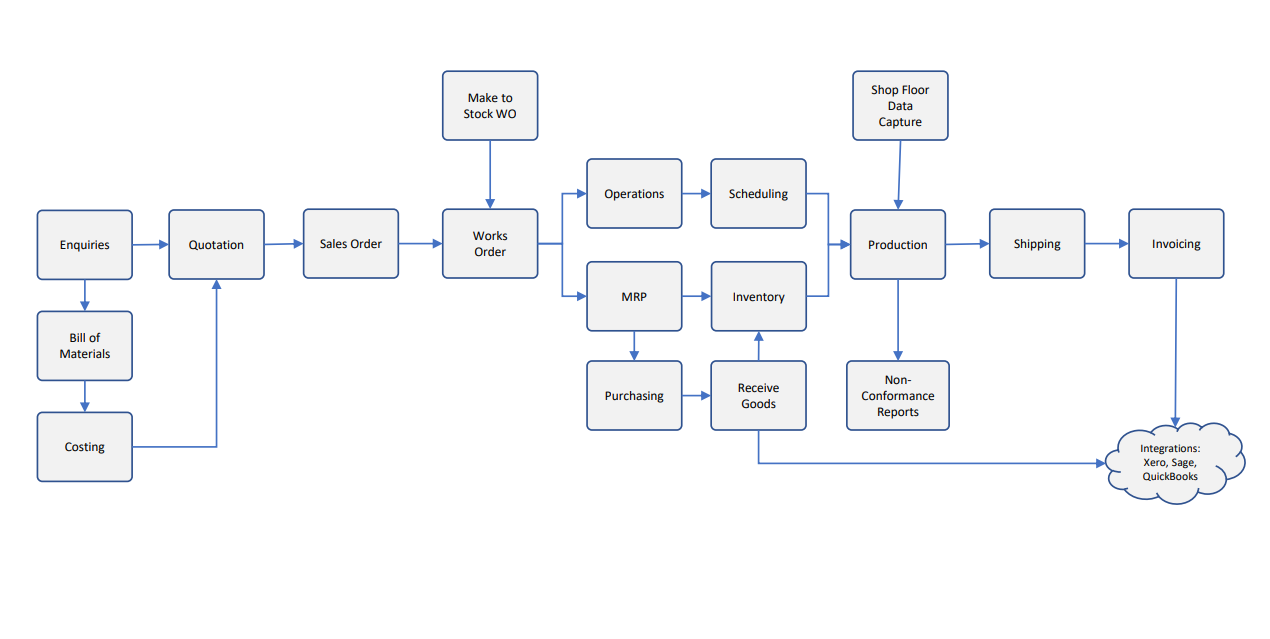
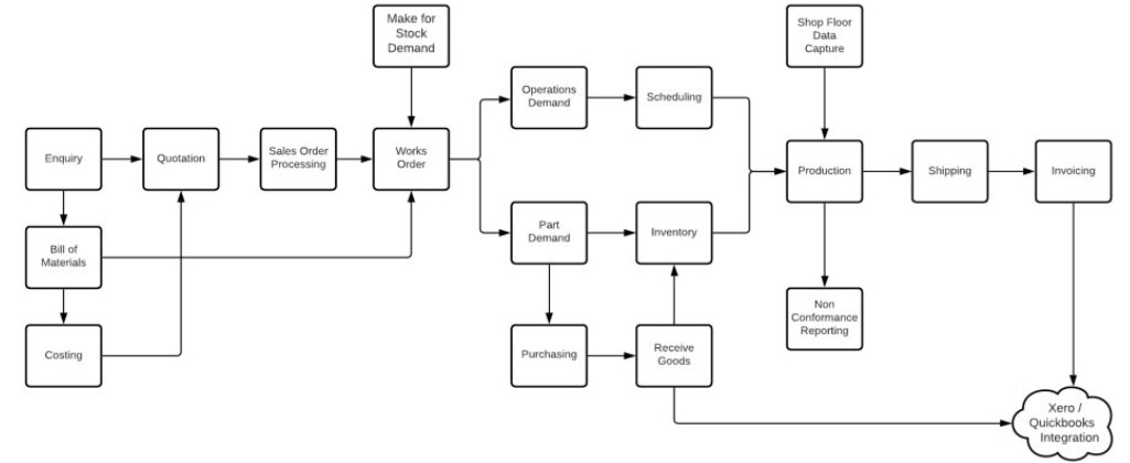
At Moulders Consulting, we specialise in ERP and MRP systems designed exclusively for the Plastic Injection Moulding industry. Unlike generic platforms, our software is purpose-built from the ground up by professionals who have worked in your world — on the shop floor, in production, planning, quoting, and logistics. We understand your challenges because we’ve lived them.
Our powerful system streamlines every aspect of your operations, from New Product Introduction (NPI) and quoting to materials planning, production, and compliance — all tailored specifically for plastics.
Built by Plastics Professionals,Not Software Generalists
Bills of Material (BOM) Built with Percentages
Unlike traditional systems, our BOMs are structured using material percentages, not fixed weights or quantities. This mirrors how injection moulders actually work — allowing for precise resin, colourant, and additive blends. Set your material splits exactly, with automatic recalculations based on part weight, cycle time, or shot size.
Full NPI (New Product Introduction) and Quotation System
Speed up time-to-quote and improve accuracy with our integrated NPI and quotation system. Manage part approval processes, tooling, trials, and validations all in one place. Generate fast, professional quotes using real-time material pricing, cycle time data, and labour/machine cost inputs.
Plastics Packaging Tax Calculator
ERP / MRP
Get More Than Just Software - Get a Partner
- Custom implementation tailored to your operation
- Hands-on training and support from industry veterans
- Ongoing system updates driven by real-world feedback
- Consulting services to improve production efficiency, traceability, and compliance
Service to the Plastic's Industry - Injection Moulding
Six Reasons Manufacturers Choose to work with us...
MRP / ERP Software
European Reseller of ERP/MRP Scheduling Software - specifically for the Injection Moulding
Industry
MES / SFDC Software
Real-time scheduling and production, process and/or energy monitoring and reporting system solutions
Websites & E-Commerce
Designing, developing, hosting and marketing industry leading manufacturing
websites
Industry 4.0
Providing consulting services focused on increasing operational efficiencies within manufacturing and factory environments
Ancillaries
Materials handling and
gravimetric systems for the transport of material around your factory
Implementation Consultants
We will become your on-site champion, guiding your team around any new software implementation
WhyChoose Us?





